Visualising Data

Jon Reades - j.reades@ucl.ac.uk

1st October 2025

Start with a Chart (Part 2)

Building on Week 7, here are some deeper links between models and visualistions:

  • What are we trying to model?
  • What are we trying to penalise?
  • What isn’t fitting into the model?

A sign showing the average fish size is 10cm, but the reality under the water is a lot of 5cm fish and a very large shark.

What are We Modelling?

Exploratory, predictive, and causal modelling have very different bases.

What are We Penalising?

Depending on how we conceptualise and tackle ‘error’, our models will differ. Often dramatically.

What isn’t Fitting?

This is why we care about leverage and skew; not because we need normality, but because they impact model quulity.

Choices, Choices…

  1. matplotlib: the ‘big beast’ of visualisation in Python. Similar to MATLAB. Highly customisable. Very complex.
  2. seaborn: a layer that sits over top of matplotlib and makes it easier to produce good-quality graphics.
  3. bokeh: web-based visualisation tool that can integrate with Jupyter or output to static HTML files.
  4. plotly: another web-based visualisation tool that can integrate with Jupyter.

More emerging all the time: Vega/Altair, HoloViews, etc.

Seaborn

Designed to provide ggplot-like quality output using matplotlib:

  • Improve on default colourmaps and colour defaults.
  • Integration with pandas data frames (Note: not geopandas!).
  • Offers more plot types out of the box.
  • Still offers access to matplotlib’s back-end.

Plot Types

Partial Overview of Seaborn Plots

Partial Overview of Seaborn Plots

In Practice

import seaborn as sns
sns.set_theme(style="darkgrid")
fmri = sns.load_dataset("fmri")
sns.lineplot(x="timepoint", y="signal",
             hue="region", style="event",
             data=fmri)

In Practice 2

sns.set_theme(style="whitegrid", palette="muted")
df = sns.load_dataset("penguins")

ax = sns.swarmplot(data=df, x="body_mass_g", y="sex", hue="species")
ax.set(ylabel="")

Configuring Seaborn

Seaborn ‘themes’ act as shortcuts for setting multiple matplotlib parameters:

Seaborn Command Accomplishes
set_theme(...) Set multiple theme parameters in one step.
axes_style(...) Return a parameter dict for the aesthetic style of the plots.
set_style(...) Set the aesthetic style of the plots.
plotting_context(...) Return a parameter dict to scale elements of the figure.
set_context(...) Set the plotting context parameters.

You can also access:

  • Palettes: colormaps can be generated using sns.color_palette(...) and set using sns.set_palette(...).
  • Axis Styles: includes darkgrid, whitegrid, dark, white, ticks.

Anatomy of a Figure

Accessing a Figure

There are multiple ways to access/write elements of a plot:

  • Figure: high-level features (e.g. title, padding, etc.). Can be accessed via plt.gcf() (get current figure) or upon creation (e.g. f, ax = plt.subplots(1,1) or f = plt.figure()).
  • Axes: axis-level features (e.g. labels, tics, spines, limits, etc.). Can be accessed via plt.gca() (get current axes) or upon creation (e.g. f, ax = plt.subplots(1,1) or ax = f.add_subplot(1,1,1)).

Annotations, artists, and other features are typically written into the axes using the coordinate space of the figure (e.g. decimal degrees for lat/long, metres for BNG, etc.).

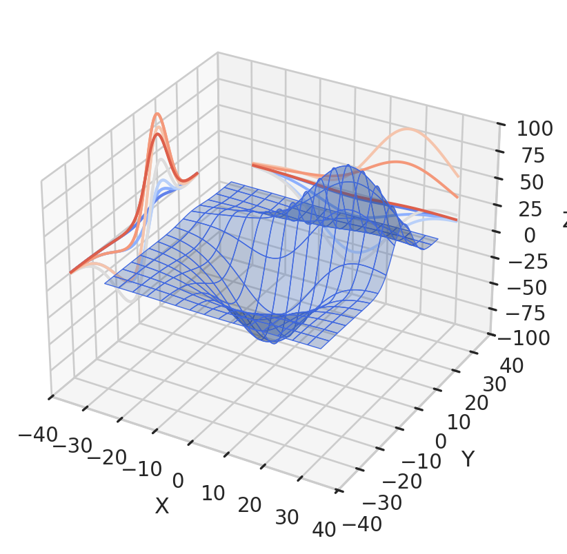
Adding a 3rd Dimension

This feature has many options though you’ll not get QGIS-quality output:

from mpl_toolkits.mplot3d import axes3d
ax = plt.figure().add_subplot(projection='3d')
X,Y,Z = axes3d.get_test_data(0.05)
# THEN
ax.plot_surface(X, Y, Z, edgecolor='royalblue', lw=0.5, rstride=8, cstride=8, alpha=0.3)
ax.contour(X, Y, Z, zdir='x', offset=-40, cmap='coolwarm')
ax.contour(X, Y, Z, zdir='x', offset=-40, cmap='coolwarm')
ax.contour(X, Y, Z, zdir='y', offset=40, cmap='coolwarm')
ax.set(xlim=(-40, 40), ylim=(-40, 40), zlim=(-100, 100),
       xlabel='X', ylabel='Y', zlabel='Z');
plt.show()

Saving Outputs

Straightforward via save figure function, but lots of options!

plt.savefig(fname, dpi=None, facecolor='w', edgecolor='w',
    orientation='portrait', papertype=None, format=None,
    transparent=False, bbox_inches=None, pad_inches=0.1,
    frameon=None, metadata=None)

The format can be largely determined by the file extension in the fname (file name) and the supported formats depends on what you’ve installed! You can find out what’s available to you using: plt.gcf().canvas.get_supported_filetypes().

Jupyter

By default, Jupyter’s output is static matplotlib, but we can extend this in three ways:

  1. Make the static plot zoomable and pannable using %matplotlib widget (declare this at the top of your notebook).
  2. Make the plot more directly interactive using ipywidgets (import interact and related libs as needed).
  3. Use a browser-based visualisation tool such as bokeh, plotly, altair/vega, holoviews, or even d3 (format may be very, very different from what you are ‘used to’ in Python).

Widgets

%matplotlib widget
rs = gpd.sjoin(gdf, hackney, how='left', op='within')
rs.NAME.fillna('None', inplace=True)
ax = hackney.plot(edgecolor='k', facecolor='none')
rs.plot(ax=ax, column='NAME', legend=True)

Interact()

Taking an example from Dani’s work:

from ipywidgets import interact
# Alternatives: interactive, fixed, interact_manual
interact(
    <function>, # Function to make interactive
    <param0>,   # e.g. Data to use
    <param1>,   # e.g. Range start/end/step
    <param2>    # e.g. Fixed value
);

Bokeh

Automation

Plots built on top of matploblib can, to some extent, be automated using functions. For example, to draw circles and place text:

def circle(ax, x, y, radius=0.15):
    from matplotlib.patches import Circle
    from matplotlib.patheffects import withStroke
    circle = Circle((x, y), radius, clip_on=False, zorder=10, 
                    linewidth=1, edgecolor='black', 
                    facecolor=(0, 0, 0, .0125),
                    path_effects=[withStroke(linewidth=5, 
                                  foreground='w')])
    ax.add_artist(circle)

def text(ax, x, y, text):
    ax.text(x, y, text, backgroundcolor="white",
         ha='center', va='top', weight='bold', color='blue')

Don’t Underestimate Text!

Label directly1:

Don’t Underestimate Text!

Use outlines to allow overlaps1 2:

Don’t Underestimate Text!

Repeat measurement units1 2:

Don’t Underestimate Text!

Put the axes where they’re needed1:

Don’t Underestimate Text!

Emphasise and explain with annotation1:

Don’t Underestimate Text!

Lead the eye with font sizes, styles, and colors1 2:

Don’t Underestimate Text!

See what I said on the previous slide about ‘too much going on’1:

Don’t Underestimate Text!

For the sake of all that is holy, please don’t center-align text1:

Don’t Underestimate Text!

Make reading easy and interpretation intuitive1 2:

Don’t Underestimate Text!

Get to the point in a way that works for the reader1 2:

Additional Resources

Thank You

References

Tufte, Edward R, and Peter R Graves-Morris. 1983. The Visual Display of Quantitative Information. Vol. 2. 9. Graphics press Cheshire, CT.